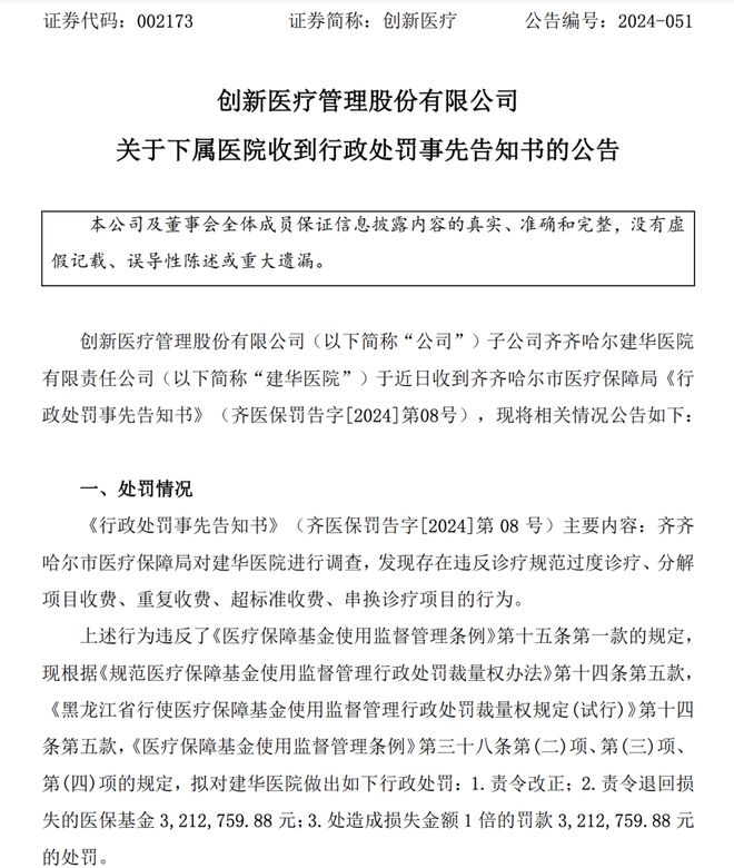
日前,创新医疗(002173.SZ)发布公告称,旗下子公司建华医院因违反诊疗规范,存在过度诊疗、分解项目收费、重复收费、超标准收费、串换诊疗项目等行为,被齐齐哈尔市医保局责令整改。建华医院需退回损失的医保基金 321.28 万元,并被处以 1 倍罚款,合计约 642.56 万元。

医保基金是人民群众的“看病钱”“救命钱”,党的二十届三中全会也强调“加强医保基金监管”。尤其是在 2023 年医保支出增速(14.4%)自 2011 年来第五次超过收入增速(7.9%)的情况下,市场对医保支付政策可能进一步收紧表示担忧,这也更加凸显出医疗机构规范使用医保基金的重要性。
在我国医疗领域中,有业内人士向21世纪经济报道指出,“今年上半年,国家医保局、卫生健康委等多部门相继颁布了一系列行业规范性文件,体现了医疗、医保和医药协同发展的趋势,受这些政策推动,公立医院的高质量发展和优质医疗资源的下沉,使得非公医院面临愈加激烈的市场竞争。”
“政策对医疗服务质量和规范的严格要求,推动民营医院在提升服务质量和创新管理方面进行积极调整,以应对不断变化的行业环境并满足患者的多样化需求。”该人士认为,这一系列变革不仅对民营医院规范化运营和发展提出了新的挑战,也促使其在市场中寻求更为有效的竞争策略。

建华医院是三级甲等综合性医院,创新医疗称目前已针对骗保一事成立了专项工作组,要求建华医院对发现的问题实施整改,并以此为契机加强学习、完善制度、整改流程、规范运营、持续自查,杜绝类似事件的再次发生。
同时,建华医院也组建专项工作小组,对飞行检查指出的问题进行细致梳理,跟踪复查,形成长效管理机制;邀请医保专家详细解读政策法规,确保每位员工都能深刻理解并准确执行;完善医保费用审核机制;进一步完善内部医保监督体系;加强与医保部门的沟通与汇报工作,及时反馈整改情况。
创新医疗方面直言,上述处罚将对公司2024年度经营业绩造成一定影响,预计减少公司 2024 年度净利润642.55万元。

事实上,近年来医疗机构违法违规使用医保基金的现象屡禁不止。国家医保局介绍,2023年,通过持续推进全覆盖监督检查,已处理违法违规人员32690人,协同公安部门共侦破各类诈骗医保基金犯罪案件2179起,抓获犯罪嫌疑人6220名,追缴涉案医保基金11.4亿元。九游官方平台
今年4月,国家医保局启动2024年度全国医保基金飞行检查工作,在曝光的医院违规使用医保基金典型问题中,主要涉及七类问题,包括重复收费、分解收费、过度检查、串换项目、超标准收费、虚构医药服务项目、将不属于医保支付范围的纳入医保基金结算。
监管部门也在加大骗保的惩处力度。例如今年9月轰动一时的无锡虹桥医院骗保案,被无锡市医疗保障局罚款5895万余元。随后,无锡虹桥医院有限公司被无锡市卫生健康委员会吊销医疗机构执业许可证,无锡市卫生健康委在无锡市政府官网发布了注销公告。
康德智库专家、上海东道律师事务所李超律师向21世纪经济报道指出,“规范使用医保基金需要多方面的努力和措施。只有加强监管、提高法律意识、加强信息化建设、建立举报奖励机制等多管齐下,才能有效遏制‘骗保’行为的发生,保障医保基金的安全和稳定。”
“未来民营医疗机构纳入医保审核会更严格。”上述业内人士认为,“医保部门在审核时会更加注重医疗机构的资质、医疗服务质量、管理规范程度等。可能会加强对医疗机构财务状况、医疗行为合理性、信息系统安全性等方面的审查。同时,对于有不良记录的医疗机构,审核将更加谨慎。”

创新医疗前身是从事淡水珍珠养殖、加工与销售的千足珍珠。2016年初,该公司完成重大资产重组,新增建华医院、康华医院、福恬医院三家子公司,主营业务也由此拓展到医疗服务行业,转变为珍珠饰品加工生产、批发零售和医疗服务并行的双主业上市公司。
其中估值达到9.3亿元的建华医院无疑是创新医疗转型棋盘中最关键的一颗棋子。2017年,建华医院营业收入、净利润分别为5.31亿元、1.24亿元,在创新医疗当年的收入、净利润中分别占到了58.7%、87.94%。
然而,随着建华医院在2018年只完成了当年业绩承诺的85%,在收购三年业绩承诺期到来之际,建华医院与创新医疗的矛盾逐渐外化,升级到对建华医院控制权的争夺。据彼时的公开报道,2019年6月,时任创新医疗总裁马建建在建华医院甚至遭到了众多“白大褂”的“鸡蛋”袭击。

近年来,创新医疗归母净利润连年亏损,但亏损幅度有所收窄,从2019年的11.5亿元降至2023年亏损3428.77万元。今年上半年,创新医疗归母净利润亏损1602.96万元,其中建华医院净利润亏损22.41万元。
当前,在我国医疗市场格局中,公立医院仍占据主导地位。我国卫生健康事业发展统计公报显示,2012年至2023年间,我国医疗卫生机构总数从95.03万个增长到107.08万个,其中公立医院基本维持在1.2万家左右,民营医院从0.98万家增加至2.66万家,年复合增长率达到9.5%。
政策加码推动下,非公医疗机构也面临着前所未有的发展机遇。今年以来,不少非公医疗企业上市步伐明显加快,但盈利问题仍是需要面临的一大难题。例如民营肿瘤医疗龙头美中嘉和作为今年第一个民营医院IPO,今年上半年营业收入2.19亿元,同比下降23.21%;净利润亏损1.82亿元,亏损幅度同比收窄6.38%。
“近年来,国家对医疗日益重视,医疗事业进入高质量发展期。从宏观上来讲,(非公医疗)大方向还是比较明朗。但也不得不看到这里面存在很多挑战,预计往后几年发展会更难。重点是找准定位和发展方向,非公医疗在细分领域还有很多可发展空间。”上述业内人士指出。
今年3月13日,国家卫生健康委联合中央网信办等九部门发布《关于加强医疗监督跨部门执法联动工作的意见》。其中,规范民营医院发展被重点提及。可以预见的是,随着我国医保等各方面监管趋严,合规化发展才能行稳致远。